「やっちゃえ!エコぽ!」の広場
エコぽ!を楽しみながら、環境への関心を高めていこう!


PDF版「エコぽ! 掲示板」第53号 (PDFファイル: 259.9KB)
PDF版「エコぽ! 掲示板」第54号 (PDFファイル: 337.8KB)
ポイント取得ランキング

PDF版「エコぽ!ランキング」 (PDFファイル: 69.3KB)
自分の取得ポイントを確認したい人
すべての会員の取得ポイントを確認したい人
エコぽ!会員別ポイント取得状況 (PDFファイル: 1.2MB)
すべての会員の取得ポイント数をご覧いただけます。
エコぽ! オススメの行事 ごあんない
エコぽ! オススメの行事 ごあんない (PDFファイル: 215.5KB)
通常ポイントの2倍! 600ポイントを付与します。
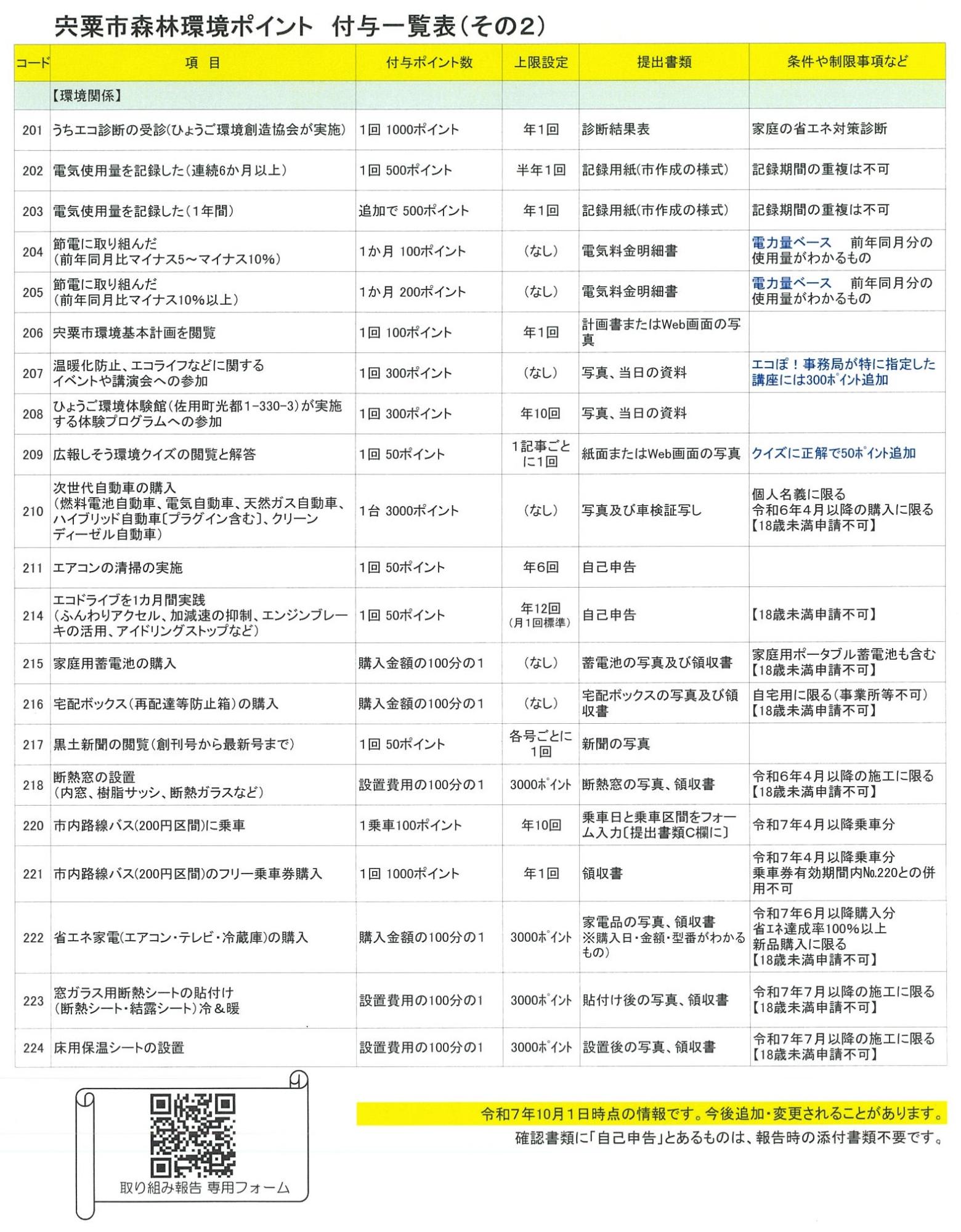
エコぽ! ポイント付与項目一覧


PDF版ポイント付与項目一覧表 (PDFファイル: 200.6KB)
PDF版はこちらです。鮮明にご覧いただけます。
プリントアウトも出来ます。
取り組み報告のフォームへのリンク
電気使用量記録表

電気使用量及び電気代記録表 (Excelファイル: 20.8KB)
電気使用量の報告用紙にお使いください。
1か月単位で1年分記入できます。
森林関係や環境関係の関連リンク
- この記事に関するお問い合わせ先
-
産業部 森林環境課
〒671-2593
宍粟市山崎町中広瀬133番地6
電話番号:0790-63-3065
ファックス番号:0790-63-1282







更新日:2026年03月02日